New video attachment files will be processed automatically for better playback
-
md.rokon
- Registered Member

- Posts: 40
- Joined: 03 Sep 2014, 11:27 pm
Post
by md.rokon »
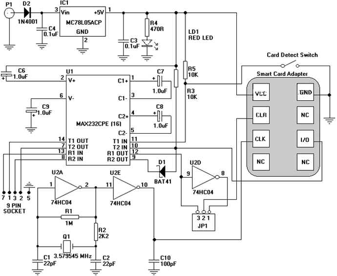
can you help any parson this picture Digiram phoenix smart card reader??

-
saad
- Senior Registered Member

- Posts: 711
- Joined: 04 Aug 2013, 4:42 pm
- Location: peshawar
- Has thanked: 9 times
- Been thanked: 27 times
Post
by saad »
what help u want explain
-
md.rokon
- Registered Member

- Posts: 40
- Joined: 03 Sep 2014, 11:27 pm
Post
by md.rokon »
read all ok dish tv card

Users browsing this forum:
Claude [Bot] and 249 guests